在选择复读学校时,学费是学生和家长最为关心的问题之一。长沙同升湖复读学校作为三湘大地的卓越复读品牌,严格按照上级主管部门的规范进行收费,确保透明和公正。本文将详细介绍同升湖复读学校的收费标准、收费方式以及学校的办学背景。
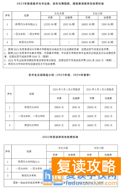
1.收费标准与透明度长沙同升湖复读学校的收费标准根据学生的高考成绩进行分层收费,具体学费标准在开学时一次性交清,确保没有任何隐形收费。这种收费方式不仅体现了学校的公平性,也为学生提供了明确的经济预期。以下是具体的收费标准(示例):




(注:以上收费标准仅为示例,具体收费以学校公布为准。)
学校的收费标准经过合理制定,旨在为不同基础的学生提供公平的学习机会,同时也激励学生努力提高自己的成绩。
2.收费方式同升湖复读学校在收费方式上也十分灵活,家长和学生可以选择一次性支付学费。开学时,学校会提供详细的收费清单,确保每一位学生和家长都能清楚了解费用的构成,避免因信息不对称而产生的误解。
此外,学校也提供了多种支付方式,包括银行转账、支付宝、微信支付等,方便家长根据自己的实际情况进行选择。这种灵活的支付方式不仅提高了收费的便利性,也增强了家长的信任感。
3.学校的办学成就长沙同升湖复读学校自创办以来,积累了23年的办学历程,形成了深厚的教育底蕴。学校以其独立精神和先进的办学理念,成为了许多复读学校学习和借鉴的榜样。在过去的23年中,学校培养了50多位考入清华、北大、港大的优秀学子,以及100余名被排名在清华、北大之前的国外名校录取的学生。
学校的复读高考升学率和平均涨分成绩在省内其他复读学校中遥遥领先,充分证明了其卓越的教育质量和良好的声誉。这些成就不仅为学校赢得了荣誉,也为每位学生提供了信心和动力,激励他们在复读过程中不断进步。
4.学校的管理模式同升湖复读学校采用“封闭式管理、开放式办学”的模式,确保学生在学习期间的安全与专注。学校在管理上注重德育的融入,通过主题班会、社会实践等丰富多彩的活动,激励学生树立目标,主动学习,全面发展。
学校的严格作息时间管理也为学生提供了良好的学习环境。通过合理的作息安排,帮助学生增强自我管理能力,培养良好的学习习惯。
5.总结长沙同升湖复读学校凭借其透明的收费标准、灵活的支付方式以及卓越的办学成就,为每位复读生提供了优质的教育服务。无论是基础较弱的学生,还是有志于冲击名校的学子,都能在这里找到适合自己的学习方案,助力他们在高考中取得理想的成绩。
如果您想了解更多关于复读收费标准的信息,欢迎咨询复读学校网(https://www.danzhao8.com)上的老师。我们将竭诚为您服务,帮助您做出最合适的选择。